卫星化学股份(卫兴新材料)
金牌店铺
2年
采购先拿样,进货有保障!
该样品可免费试用,买家需申请并通过商家审核通过后方可试用样品随机发货,且每个买家限购1次
样品数量:1Kg
*产品名称:
*应用领域:
*索样有效期:
*拿样数量:
*收货信息:
*详细地址:
*联系电话:
*收货人姓名:
*企业名称:
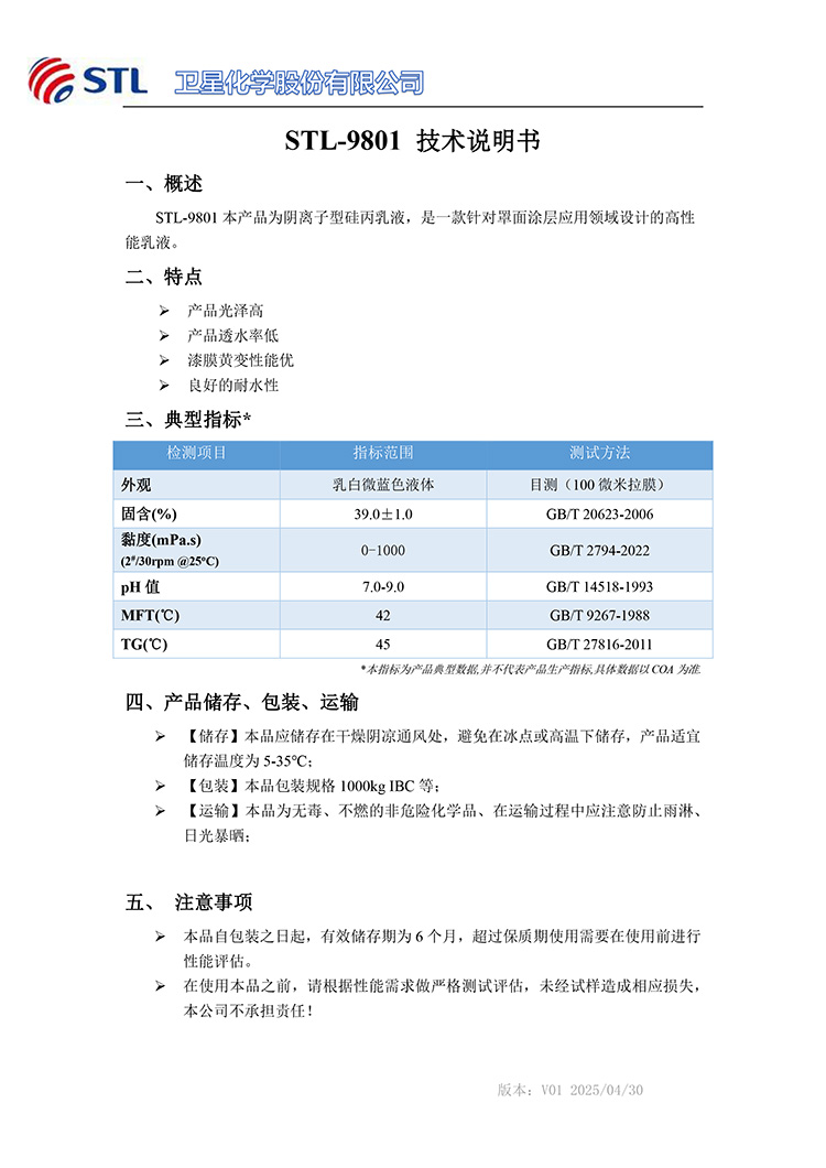
| 物性名称 | 物性值 | 备注(测试条件) |
|---|---|---|
| 固含 | 39.0±1.0 wt% | GB/T 20623-2006 |
| 黏度 | 500-1000 mPa·s | GB/T 2794-2022 |
| pH | 7.0-9.0 / | GB/T 14518-1993 |
| 最低成膜温度MFT/MFFT | 42 ℃ | GB/T 9267-1988 |
| 玻璃化温度Tg | 45 ℃ | GB/T 27816-2011 |

买化塑为第三方交易平台及互联网信息服务提供者,买化塑(含网站、客户端等)所展示的商品/服务的标题、价格、详情等信息内容系由商铺经营者发布,其真实性、准确性和合法性均由商铺经营者负责;
买化塑提醒您购买商品/服务前注意谨慎核实,如您对商品/服务的标题、价格、详情等任何信息有任何疑问的,请在购买前与商铺经营者沟通确认;
买化塑存在海量商铺,如您发现商铺内有任何违法/侵权信息,请立即向买化塑举报并提供有效线索。
浙江卫兴新材料科技有限公司
0/150
*联系人: *采购数量: *有效时间: 扫码后并在微信搜索公众号「买化塑智慧商铺」
进行关注,询价结果将由公众号推送